网站首页
学院概况
学院简介
现任领导
机构设置
党建工作
师德师风
人才培养
师资队伍
本科生教育
研究生教育
团学工作
科学研究
科研团队
科研立项
科研成果
科研平台
科研动态
教学工作
就业创业
获奖成果
下载专区
首页
学院概况
学院简介
现任领导
机构设置
党建工作
师德师风
人才培养
师资队伍
本科生教育
研究生教育
团学工作
科学研究
科研团队
科研立项
科研成果
科研平台
科研动态
教学工作
就业创业
获奖成果
下载专区
新闻中心
学院要闻
通知公告
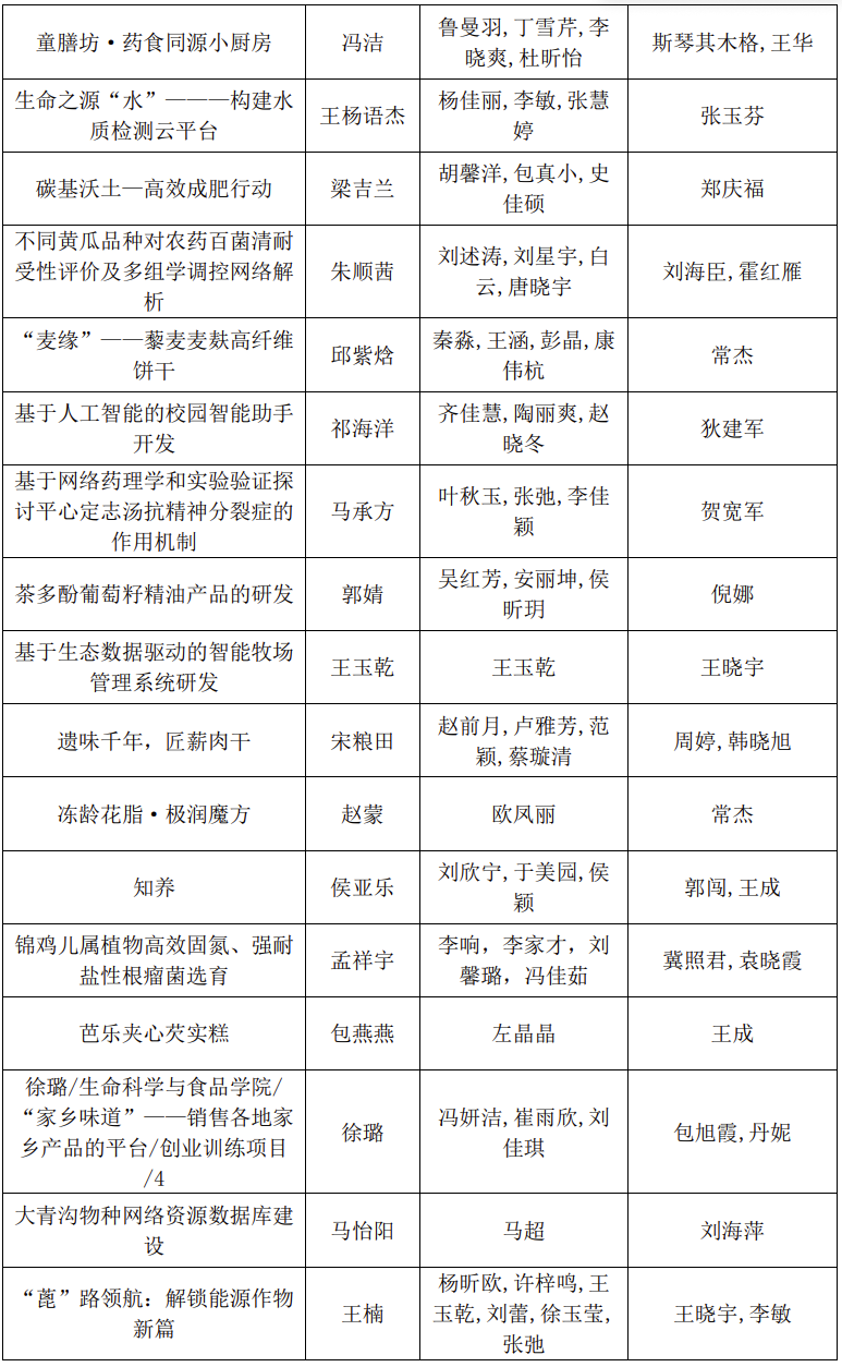
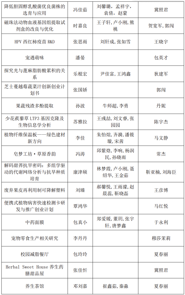
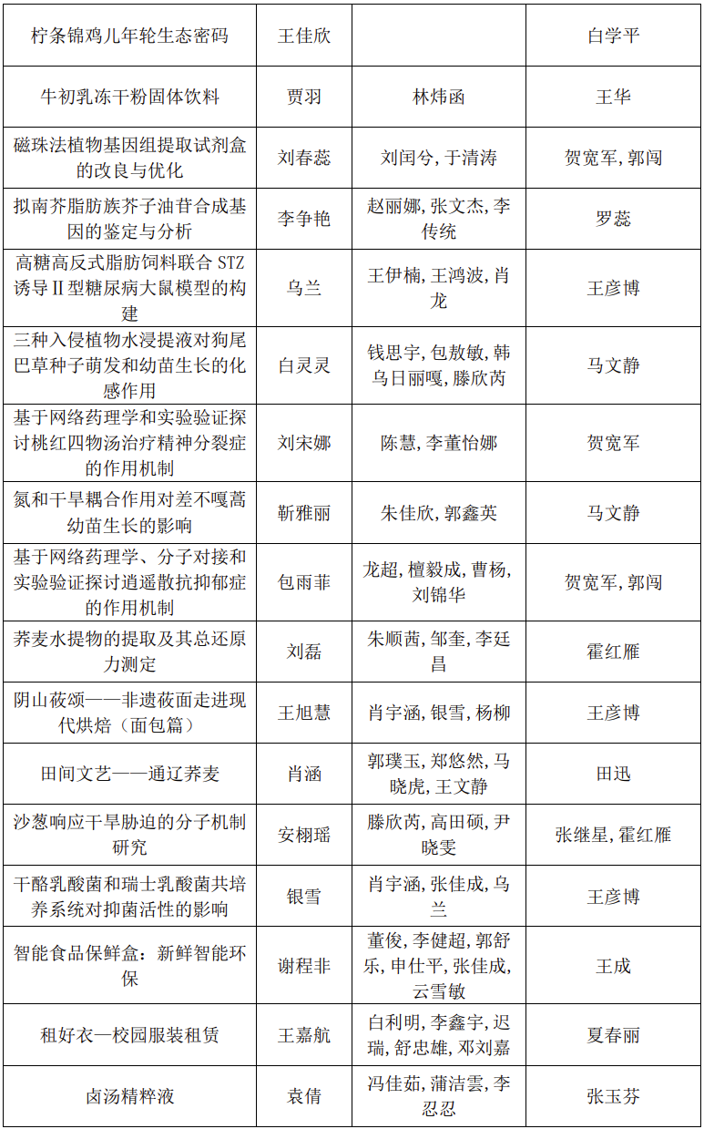
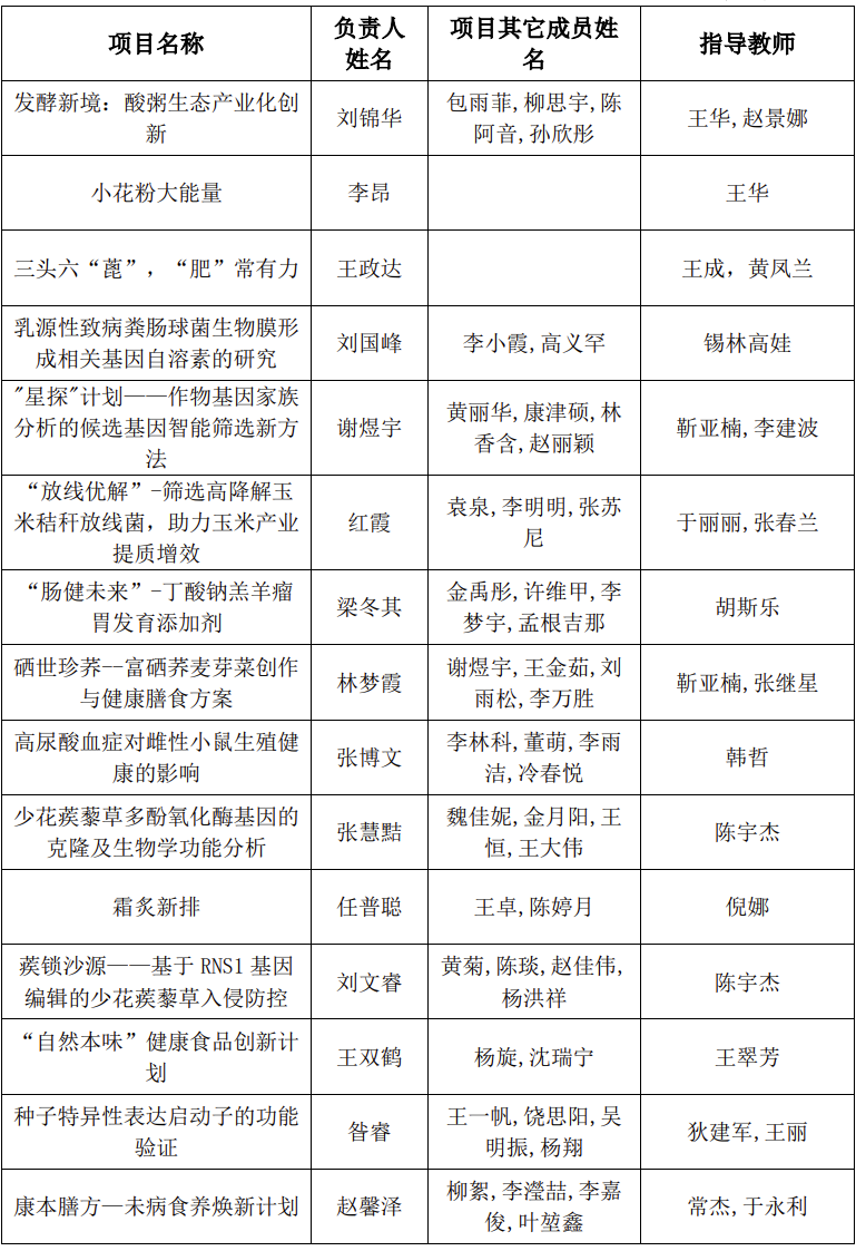
生命科学与食品学院2025年大学生创新创业训练计划项目立项公示
| 【
大
中
小
】 | 【
打印
】 【
关闭
】
生命科学与食品学院2025年大学生创新创业训练计划项目立项公示
上一篇:
生命科学与食品学院2025年硕士研究生招生考试调剂公告
下一篇:
生命科学与食品学院2025年研究生复试工作方案